In this design I am going to demonstrate H - bridge using mosfets IRF840. The intention of this H - bridge is to work on 50hz frequency supplied
by Arduino uno. The gates of mosfet are fired using optocoupler MCT2E and a transistor TIP122. The circuit has a limitation of 24V DC on H bridge
supply because the components are limited for low voltage applications.
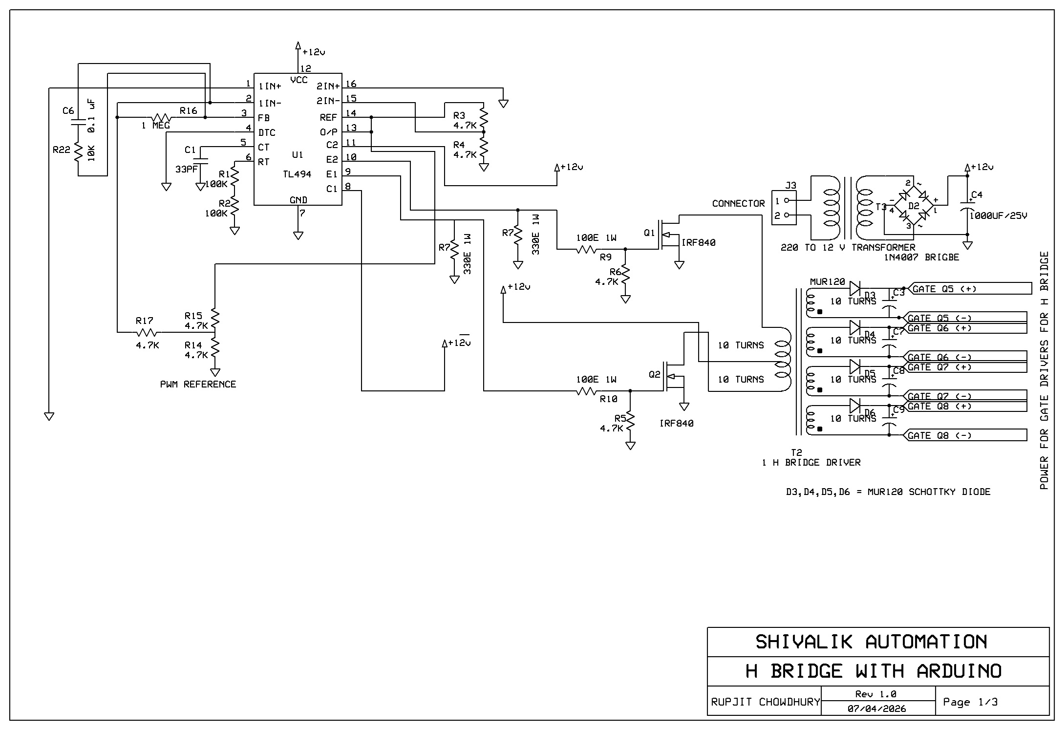
The Gate control circuit power management : The circuit is controlled by U1 i.e. IC TL494. This is the main PWM controller IC.
R1+R2 in parallel to C1 makes a frequency of 53Khz. Pin 8 and Pin 11
are collector pins and they are pulled up to +12V DC. The IC U1 is also powered by +12V DC. Pin 9 an 10 are emitter pins of IC TL494 and they drive
the driver transformer T2. The transformer T2 has 4 secondary windings connected to Schottky diodes D3,D4,D5,D6 and capacitors C3,C7,C8,C9 forming a
half wave bridge rectifier filter based power supply to power the gate control circuit of mosfets Q5,Q6,Q7,Q8.
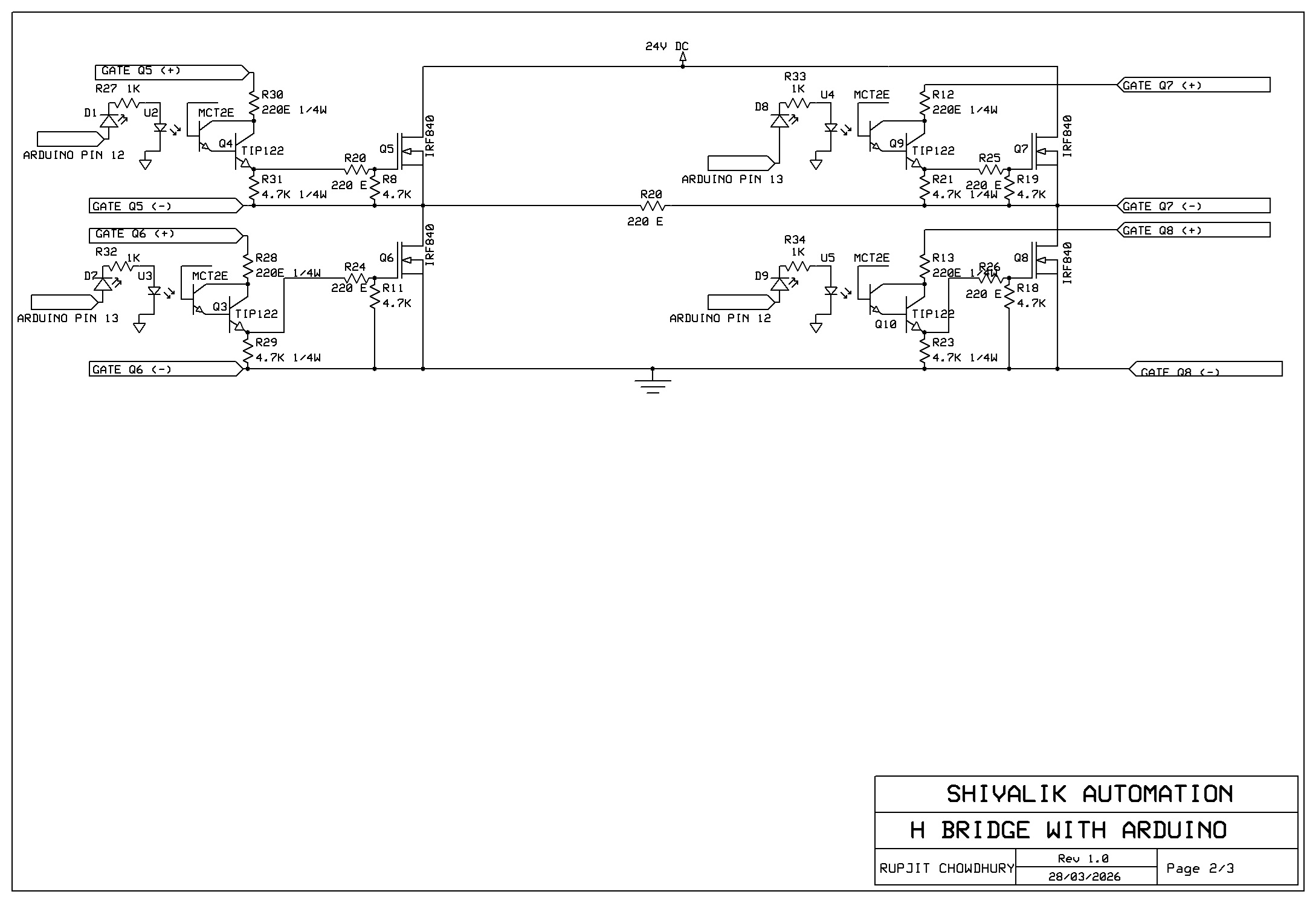
Gate control circuit: The gate control circuits are separate for each mosfet Q5,Q6,Q7,Q8. As discussed in the previous section, these four gate control circuits are powered
individually. Now we discuss a single gate driver. The gate driver uses optocoupler MCT2E and transistor TIP122. MCT2E transistor is connected to transistor
TIP122 in Darlington configuration. The emitter of TIP122 is connected to a 4.7K resistor. Also the collector of the Darlington pair is connected to power
supply through current limiting resistor of 220 Ohm. This block is repeated for all four mosfets. Q5 and Q7 are high side mosfets and the gate control
circuits get a voltage higher than the gate control voltage. The gate control circuits are controlled by Arduino Uno. MCT2E is opto isolator and it isolates
the circuit from the Arduino.
H-bridge power stage: The H - bridge is made of four mosfets Q5, Q6, Q7, Q8. These mosfets are triggered with correct polarity at their respective gates. The circuit is controlled
by Arduino Uno that is optically isolated. The software in Arduino generates a square wave and is fed to the gate control circuits which finally control the
H bridge. The circuit is a reference circuit working at 24V DC only.


Click here for bill of materials
//50 hz oscillator square wave
void setup() {
// put your setup code here, to run once:
pinMode(13, OUTPUT);
pinMode(12, OUTPUT);
pinMode(11, OUTPUT);
pinMode(10, OUTPUT);
digitalWrite(13, LOW);
digitalWrite(12, LOW);
digitalWrite(11, LOW);
digitalWrite(10, LOW);
}
void loop() {
// put your main code here, to run repeatedly:
delay(1);
digitalWrite(13, LOW);
digitalWrite(12, LOW);
digitalWrite(11, HIGH);
digitalWrite(10, HIGH);
delay(9);
digitalWrite(13, LOW);
digitalWrite(12, LOW);
digitalWrite(11, LOW);
digitalWrite(10, LOW);
delay(1);
//----------------------------------------------
digitalWrite(13, HIGH);
digitalWrite(12, HIGH);
digitalWrite(11, LOW);
digitalWrite(10, LOW);
delay(9);
digitalWrite(13, LOW);
digitalWrite(12, LOW);
digitalWrite(11, LOW);
digitalWrite(10, LOW);
//delay(1);
}
Waveforms:
Square wave output waveforms at 50 Hz.
The circuit is built as a reference design. Please watch the performance on the youtube link provided.